9月30日上午,2020-2021学年校“党建工作创新创优”重点项目立项答辩会举行。会议在中山北路校区理科大楼A302会议室设主会场,采取线下与线上相结合的方式举行。纪委办公室、党委组织部、党委宣传部、党委统战部、学生工作党工委等部门负责人与会评审。

2020-2021学年校“党建工作创新创优”重点项目立项答辩会举行
会上,18个入围重点项目立项答辩的项目先后介绍了选题立意、主攻方向、建设思路和预期成果等内容。
评委们在听取立项汇报的基础上,从问题聚焦、特色提炼、成果辐射等方面给出建议,并就“四史”学习教育特色品牌打造,发掘校史和学科史中的红色资源,加强基层党组织对卓越育人、卓越学术的引领和支撑,以“党员导师制”发挥党员教职工育人优势,持续做好样板党支部建设,加强和改进研究生党员的教育管理,增强区域化党建工作资源的精准对接和创新整合等内容做了针对性的交流和指导。
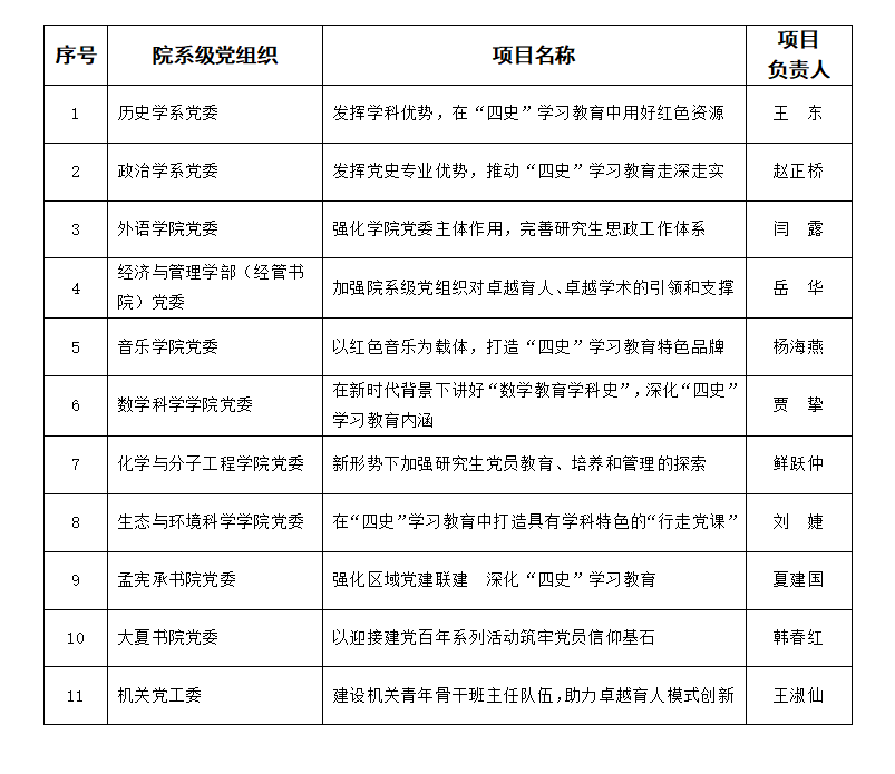
经评审,《发挥学科优势,在“四史”学习教育中用好红色资源》等11个项目被确定为2020-2021学年校“党建工作创新创优”重点项目。
附:2020-2021学年校“党建工作创新创优”重点项目名单

图文、来源|党委组织部 编辑|林易 编审|吕安琪