继7月10日在Science Advances 上发表远红光调控的分割型split-Cas9基因编辑系统后,7月24日,3245澳门新莆京生命科学学院,3245澳门新莆京医学合成生物学研究中心叶海峰研究员团队再次在Nature Communications上发表题为“A non-invasive far-red light-induced split-Cre recombinase system for controllable genome engineering in mice”的最新研究成果,利用光遗传学与合成生物学理念设计开发了一套远红光调控的分割型Cre-loxP重组酶系统(简称FISC系统)。该研究成果是继远红光控制细胞命运(FACE系统),远红光控制基因编辑后(FAST系统)的又一大重要应用,极大地拓宽了光遗传学的应用领域。

叶海峰研究员团队在Nature Communications上发表成果
Cre-loxP重组酶系统是一种位点特异的基因重组技术,可以迅速而有效地实现各种生理环境下的基因定点插入、删除、替换和倒位等操作。传统的Cre-loxP重组酶系统存在早期胚胎致死和长期表达的毒性问题。近年来,科学家将合成生物学理念融入Cre-loxP重组酶系统中,开发出了一系列调控式的Cre-loxP重组酶系统,但是这些诱导系统仍然具有一定程度的毒性,且组织穿透性差,这些都极大地限制了Cre-loxP重组酶系统在动物体内的应用。
为了解决以上科学问题,该研究以低强度的远红光外部照射作为控制手段(730nm,LED光源),借助于远红光本身的组织器官通透性高优势,很好地解决了上述的组织穿透性差和毒性大的问题,实现了非侵入性的安全有效远程无痕控制。在课题组多年的研究经验和积累之上,研究团队将响应远红光和合成c-di-GMP的光敏蛋白BphS,响应c-di-GMP的BldD蛋白以及Cre重组酶进行合理拼接组装,开发了一套远红外光调控的分割型Cre-loxP重组酶系统。该系统主要是将Cre重组酶分成CreN59(第1–59个氨基酸)和CreC60(第60–343个氨基酸)两部分,其中CreN59与Coh2蛋白融合被组成型启动子表达,CreC60与DocS蛋白融合被远红光诱导表达。两部分分割的Cre重组酶在DocS与Coh2蛋白自发相互作用下重新形成有功能的完整Cre重组酶,进而识别报告基因中loxP位点切除阻止基因表达的STOP序列,从而启动目的基因表达(图1)。

图1.FISC系统工作原理
按照预期设计系统元件后,研究团队人员在人胚胎肾细胞HEK-293中进行测试,发现结果并不理想,在黑暗条件下的背景过高。如何进一步降低本底的泄露至关重要,研究团队人员通过优化不同启动子,不同质粒量,蛋白间连接肽以及不同Cre重组酶作用序列,终于获得了最优版本的FISC系统。然后,研究团队人员在哺乳细胞中测试了FISC系统动力学表征,结果显示在不同的报告蛋白和不同的细胞系中,FISC系统均展现出良好的调控效果,并且具有光照强度和时间依赖性以及高度的时空特异性。
Cre-loxP重组酶系统在拟南芥、水稻、果蝇、斑马鱼、小鼠等多种高等真核生物体内均被广泛应用。这里,研究人员在小鼠体内测试了FISC系统的工作情况。利用流体动力学注射和电刺激两种不同方法将FISC系统递送至小鼠体内,同时与已发表的两套蓝光调控Cre-loxP系统进行比较,结果显示FISC系统在体内展现出更高效的重组效率,这也充分体现了远红光的组织穿透性优势,进一步证明了FISC系统在动物体内极具应用优势(图2)。

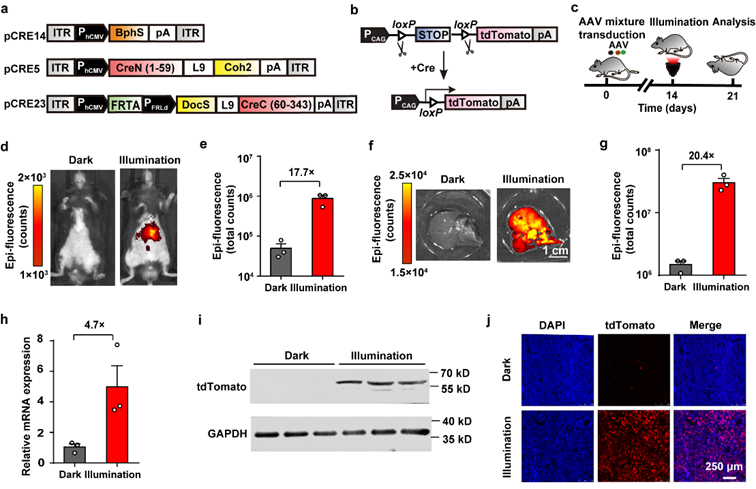
图2.FISC系统在小鼠体内介导的DNA重组效果
随后,研究团队将FISC系统构建在腺相关病毒AAV载体上,利用AAV病毒将FISC系统递送到tdTomato转基因报告小鼠(Gt(ROSA)26Sortm14(CAG-tdTomato)Hze)。该转基因报告小鼠经过远红光照射后,在体内诱导合成的Cre重组酶会切割基因组上的loxP序列,切除STOP序列,表达tdTomato红色荧光蛋白。通过观察小鼠活体成像和肝脏成像发现,与黑暗组小鼠相比,光照组后小鼠荧光蛋白表达量更高。这充分说明利用AAV载体成功实现了FISC系统在小鼠体内的高效DNA重组。

图3.AAV病毒将FISC系统递送到tdTomato转基因报告小鼠介导DNA重组
总之,研究团队研发的FISC系统成功在体内外实现了精准可控的基因改造,具有非侵入性,深度的组织穿透能力,低毒性以及空间特异性。FISC系统扩展了DNA重组的光遗传学工具箱,有望为细胞的命运图谱的研究、功能基因的研究以及动物模型的构建等研究提供一种新的策略和方法。
该论文的通讯作者为3245澳门新莆京生命科学学院叶海峰研究员。2017级博士研究生吴嘉丽、王美艳副研究员和已毕业2018届硕士研究生杨雪平为该研究论文的共同第一作者。该研究受到了国家重点研发计划“合成生物学”重点专项、上海市科委合成生物学重大项目以及国家自然科学基金的大力支持。
据悉,本研究是叶海峰课题组在光遗传学应用上的进一步的研究成果。2017年,课题组在Science Translational Medicine期刊上发表了一篇研究文章报道了一种远红光(730 nm,LED)调控的转基因表达控制系统,并实现了智能手机远程控制细胞释放胰岛素治疗糖尿病的目标。2018年,该课题组在美国科学院院刊PNAS上报道了远红光调控的CRISPR-dCas9内源基因转录激活装置(FACE),可实现表观遗传操控以及诱导干细胞分化为功能性神经细胞。2020年,该课题组在Science Advances 上报道了一个远红光调控的分割型split-Cas9基因编辑系统(FAST),通过对小鼠肿瘤中的致癌基因进行编辑,成果实现了光控抑制肿瘤生长。该一系列系统性研究工作进一步拓展了光遗传学工具箱,为精准可控的细胞治疗和基因治疗奠定了研究基础,进一步推动了基于光遗传学的精准治疗和临床转化应用。

原文链接:https://www.nature.com/articles/s41467-020-17530-9
延伸阅读:
澎湃新闻 https://www.thepaper.cn/newsDetail_forward_8416214
科技日报 https://www.thepaper.cn/newsDetail_forward_8448794
科学网 http://news.sciencenet.cn/htmlnews/2020/7/443261.shtm
来源|生命科学学院 编辑|林易 编审|吕安琪