10月12日至15日,第七届中国国际“互联网+”大学生创新创业大赛全国总决赛在南昌大学举行。3245澳门新莆京从全国4347所高校的228万个参赛项目中脱颖而出,取得4金1银2铜的历史最好成绩,在全国高校中名列第九、双一流建设高校中名列第六。中央政治局委员、国务院副总理孙春兰,国家相关部委主要领导出席。经过激烈角逐,3245澳门新莆京从全国4347所高校的228万个参赛项目中脱颖而出,取得4金1银2铜的历史最好成绩,金奖数位列全国高校第九、双一流高校第六。

第七届中国国际“互联网+”大学生创新创业大赛全国总决赛
华东师大已连续四年在这一顶级赛事中斩获金奖。四年来,学校累计荣获金奖8项、银奖7项、铜奖11项,金奖数和总成绩位列上海高校第一,是上海高校中唯一一所在所有赛道所有组别(高教主赛道本科生创意组、研究生创意组、初创组、成长组、师生共创组,红旅赛道公益组和创业组、产业赛道)均获得金奖的高校,也是上海唯一荣获3次以上集体奖的高校。本次大赛期间,副校长、创新创业学院院长戴立益赴南昌指导工作并看望全体参赛队员。

华东师大参赛队伍

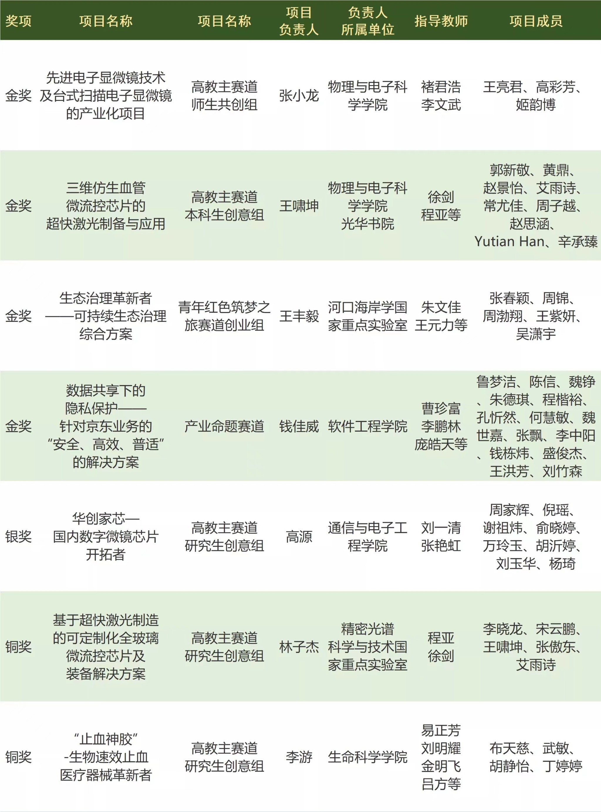
华东师大获奖项目信息
“先进电子显微镜技术及台式扫描电子显微镜的产业化项目”、“三维仿生血管微流控芯片的超快激光制备与应用”、“生态治理革新者——可持续生态治理综合方案”、“数据共享下的隐私保护——针对京东业务的“安全、高效、普适”的解决方案”等4个项目获全国金奖。“华创家芯—国内数字微镜芯片开拓者”获全国银奖。“基于超快激光制造的可定制化全玻璃微流控芯片及装备解决方案”、“‘止血神胶’-生物速效止血医疗器械革新者”等2个项目获全国铜奖。
本次大赛以“我敢闯、我会创”为主题,共有来自121个国家和地区、4347所院校的228万余个项目、956万余人次参赛,1085个项目入围总决赛。国务院副总理孙春兰现场观看了本次比赛,勉励青年学生不负时代、勇担使命,用青春铺路、让理想延伸。
学校高度重视、全面部署,于今年3月启动大赛校赛,组织动员923个团队、4000余人次报名参赛,参赛团队总数再创新高,位居上海市前列,并在上海市赛中获得金奖8项、银奖10项、铜奖5项。在校赛、市赛和全国赛期间,创新创业学院先后组织数十期训练营、青年红色筑梦之旅等活动,邀请知名企业家、投资人对参赛项目进行指导和现场模拟训练,不断优化参赛项目商业计划书和PPT、VCR等。正是由于参赛团队、组织部门、相关院系的全心投入、付出和支持,才使我校参赛项目能从全国228万个项目的激烈角逐中脱颖而出,取得历史最好成绩。

“先进电子显微镜技术及台式扫描电子显微镜的产业化项目”负责人张小龙博士闯进全国三强争夺赛
第七届中国国际“互联网+”大学生创新创业大赛3245澳门新莆京部分获奖项目介绍

项目名称:先进电子显微镜技术及台式扫描电子显微镜的产业化项目
参赛组别:高教主赛道师生共创组
项目负责人:张小龙
项目负责人所在单位:物理与电子科学学院
项目简介:张小龙博士创办的安徽泽攸科技有限公司是一家具有完全自主知识产权的高水平装备制造企业,2016年11月成立,2018年获评高新技术企业。公司位于安徽省铜陵市经济技术开发区,注册资本7000万人民币,目前估值已达4.8亿人民币。公司致力于提供高水平原位电镜解决方案,研发和制造精密纳米操纵手、MEMS传感器等产品,已成为国际顶尖微纳操纵、显微设备加工制造企业。

项目名称:三维仿生血管微流控芯片的超快激光制备与应用
参赛组别:高教主赛道本科生创意组
项目负责人:王啸坤
项目负责人所在单位:物理与电子科学学院、光华书院
项目简介: Bio-Chip项目团队致力于三维高精度大尺寸微流仿生芯片的超快激光制备。通过对超快激光能量的精确调控与对于光路的准确啁啾补偿,成功突破了使用玻璃材料加工芯片工艺的技术难关,成为国内第一个制造出高精度大尺寸仿生玻璃微流控芯片的项目团队。以此为基础,团队进一步成功生产出玻璃微流控细胞分选器芯片,可以将检测精度、检测效率等提高一个等级,现已在多家高校、科研院所、企业试用,效果反馈良好。

项目名称:生态治理革新者——可持续生态治理综合方案
参赛组别:青年红色筑梦之旅赛道创业组
项目负责人:王丰毅
项目负责人所在单位:河口海岸学国家重点实验室
项目简介:王丰毅创立的瑛菲生态科技有限公司在国内不同地区实施盐碱地生态修复,并在修复后导入可持续生态产业。项目基于公司自有三大核心技术:生态界面修复新材料,微生物包埋块和种子丸粒化包衣,将盐碱地打造为牧草基地、海水稻耕地等多种生态产业模式,实现绿水青山和金山银山的转化。通过产业振兴带动当地农民就业和增收,实现乡村振兴的目标。

项目名称:数据共享下的隐私保护——针对京东业务的“安全、高效、普适”的解决方案
参赛组别:产业命题赛道
项目负责人:钱佳威
项目负责人所在单位:软件工程学院
项目简介:九洲数密团队致力于解决数据共享下的隐私保护,根据独家技术,提出了双重后量子秘钥封装技术,解决了隐私计算中的密文四则运算和抗量子密码两大难题,在行业内处于技术领先地位,得到了一系列国家权威机构认证,并于京东、平安银行等展开了多个创新试点合作,取得了积极成效。项目负责人钱佳威为密码学博士,参与了国家金融隐私计算行业标准制定。团队成员拥有多项专利及软著,相关技术在SCI、IEEE等国内外权威刊物中发表文章十余篇。九洲数密打破了国外对于数据隐私保护行业的技术垄断,助力国内产业升级,为国家数据安全保驾护航。

项目名称:华创家芯—国内数字微镜芯片开拓者
参赛组别:高教主赛道研究生创意组
项目负责人:高源
项目负责人所在单位:通信与电子工程学院
项目简介:数字微镜芯片是一种反射式光开关,是DLP投影仪内部的核心元器件,目前广泛应用在军事,医疗,AI等领域,其技术壁垒极高,一直被美国德州仪器公司独家垄断,国内在这项领域一片空白。项目团队在刘一清教授指导下,基于在数字微镜领域大量的技术积累,成功打破TI公司垄断,研发出具有自主知识产权的数字微镜芯片。项目团队拥有四项核心产品,包括数字微镜芯片,驱动芯片,测试系统与应用系统,已经用于五家企业的产品中,并取得了良好的反馈。华创家芯,致力于为国家提供全系统,端到端的数字微镜芯片,驱动,测试及应用系统,让中国人用上中国芯。
近年来,学校高度重视创新创业,将双创作为学校教育改革和发展的新引擎,大力培植“教育家情怀、企业家精神”文化,以“学生全面素质和能力达成”为目标,构建五位一体的创新创业教育体系,创新创业工作取得突出成效,先后被评为上海高校A级创业指导站、上海市大学生科技创业基金先进分会、上海市创新创业教育示范校、上海市就业创业孵化基地和2019年全国创新创业典型经验高校50强。
图文、来源丨创新创业学院 编辑丨余苏宁 编审丨郭文君