3245澳门新莆京在各省(市、自治区)招生人数?招生专业?录取分数?招生批次、选考科目要求、专业备注……欢迎下方查看!
北京

天津

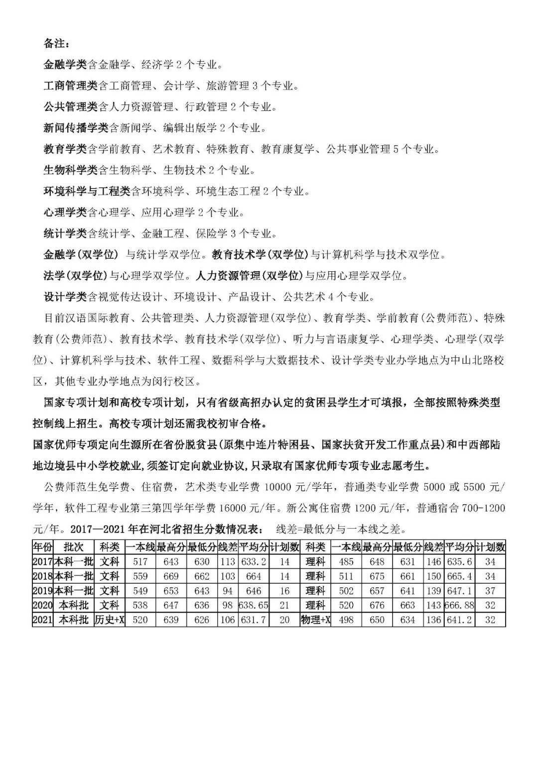
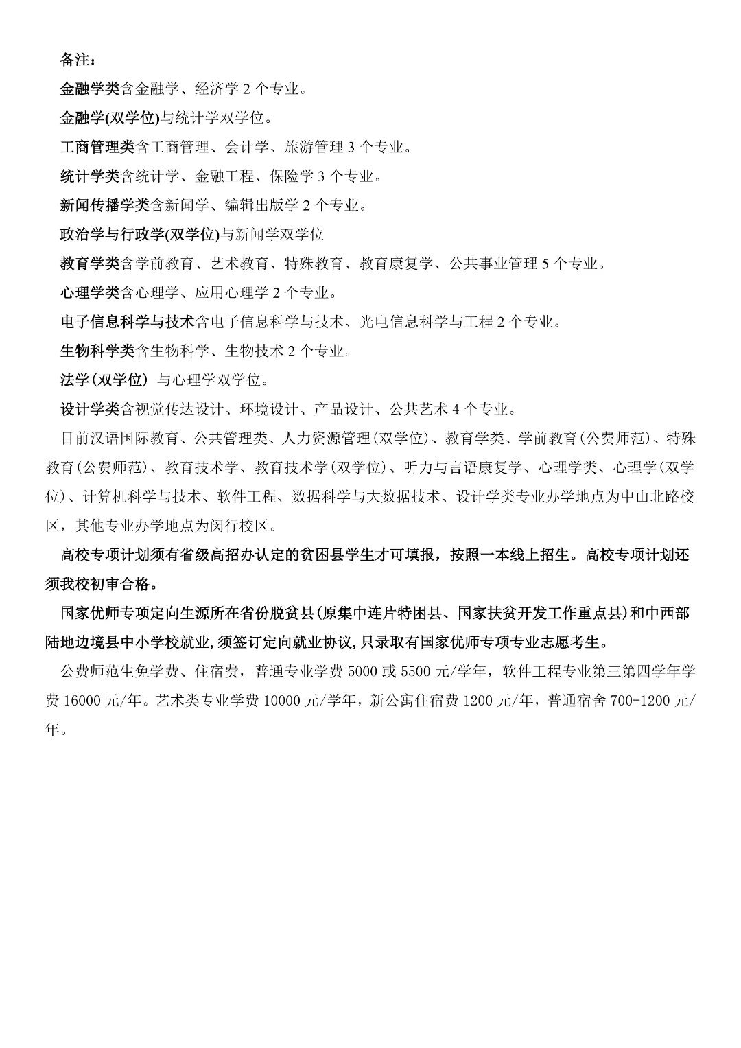
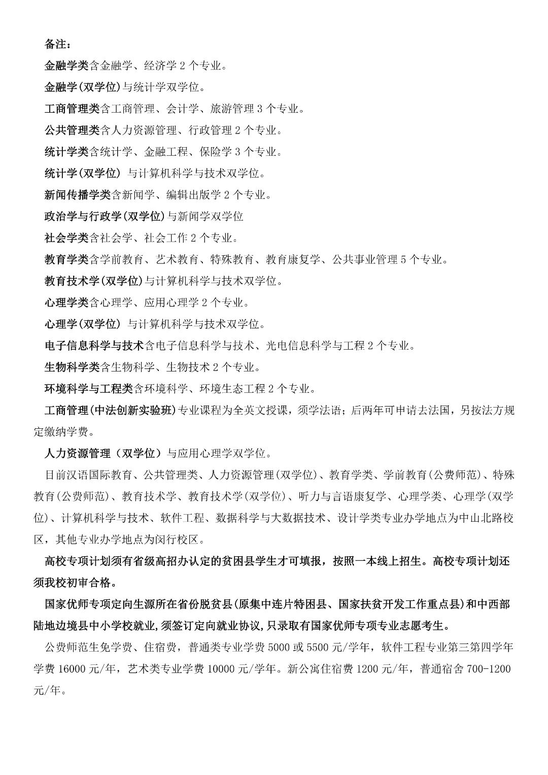
河北


山西


内蒙古


辽宁


吉林


黑龙江


上海




江苏


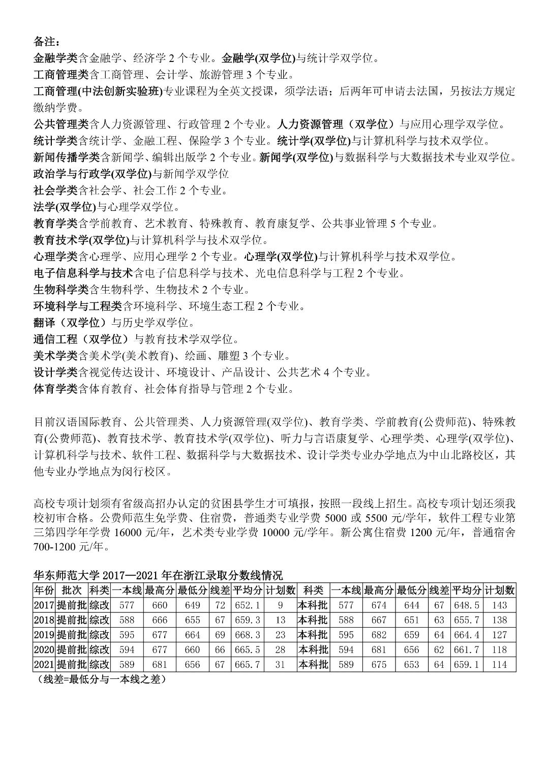
浙江


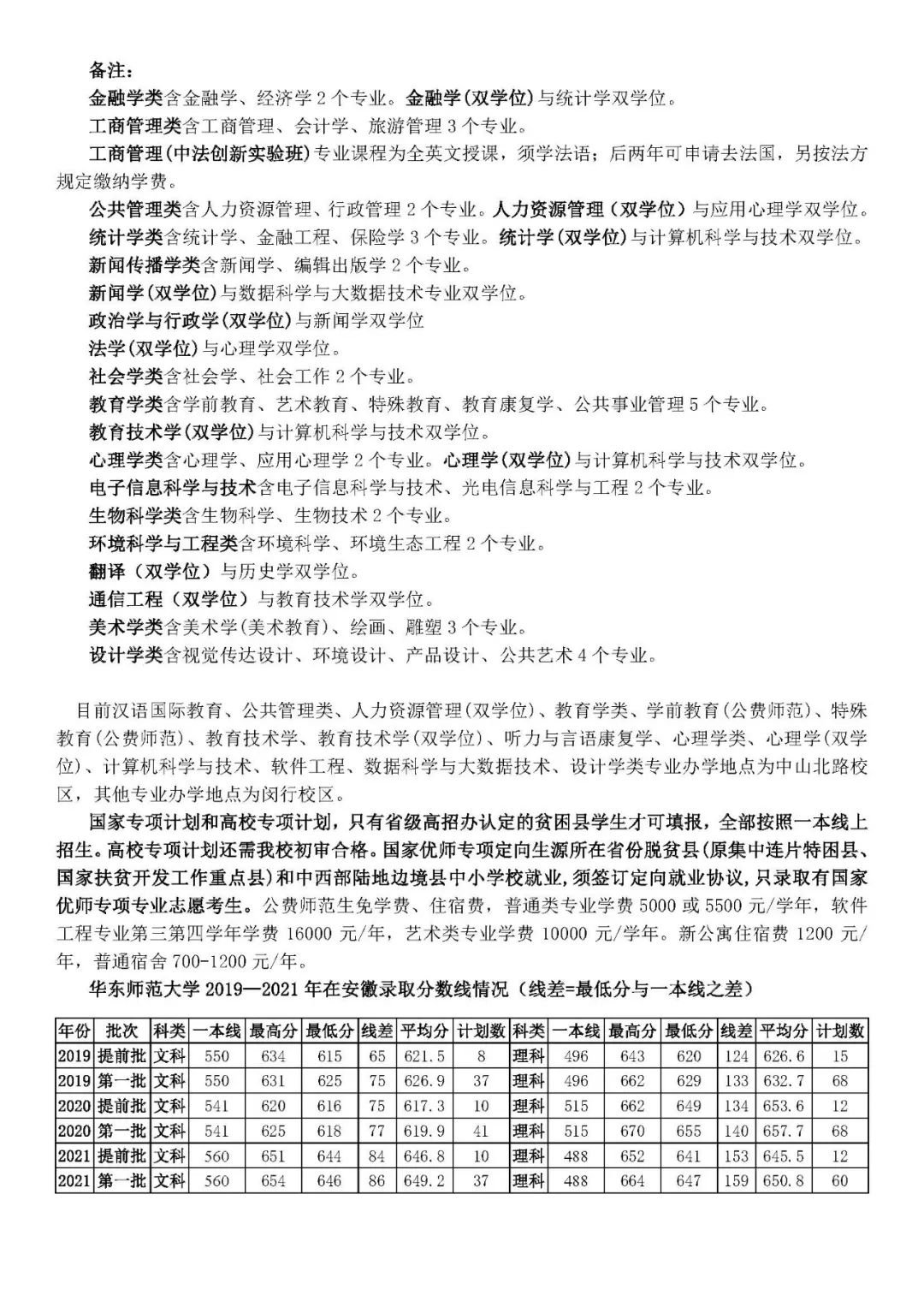
安徽


福建


江西


山东


河南


湖北


湖南


广东

广西


海南

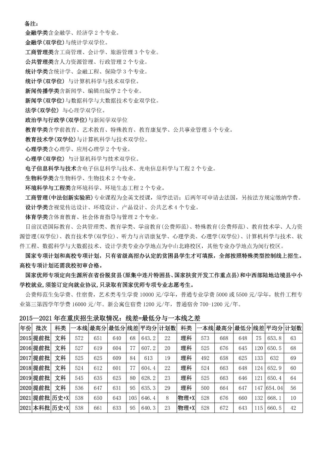
重庆


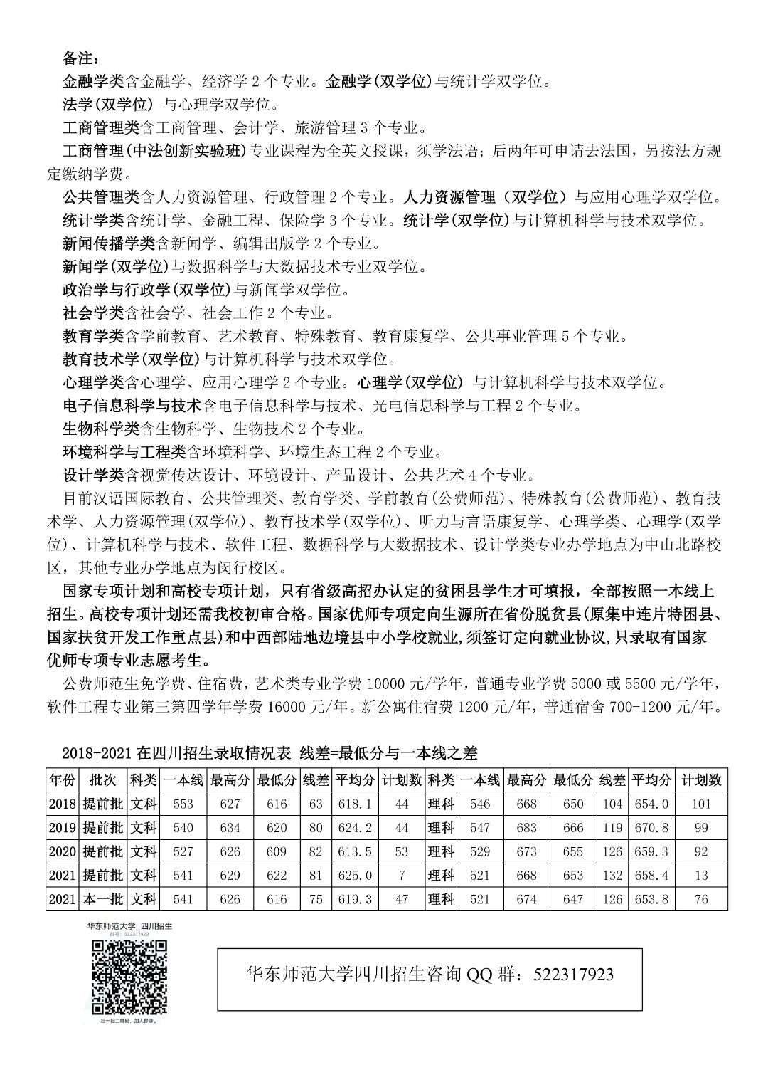
四川


贵州


云南


西藏

陕西

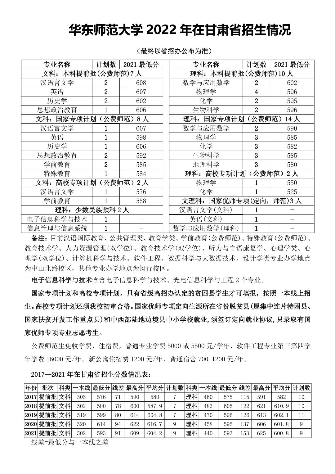
甘肃

青海

宁夏

新疆



2022年高考成绩陆续公布,我们如约向广大考生发出邀请。欢迎并期待你来到3245澳门新莆京,陪伴你一同踏上卓越之路。

3245澳门新莆京地处上海,是由国家举办、教育部主管,教育部与上海市人民政府重点共建的综合性研究型大学。作为新中国成立后组建的第一所社会主义师范大学,学校始终秉承“智慧的创获,品性的陶熔,民族和社会的发展”大学理想,作为国内教师教育的引领者、国家宏观教育决策的智囊,高水平地服务国家和地方基础教育发展。
学科门类齐全、文理兼容,70余个专业涵盖:文学、历史学、哲学、教育学、经济学、理学、工学、管理学、法学、艺术学、医学11大学科门类。全国第四轮学科评估排名中,12个学科进入A类,数量并列全国高校第19位,学科优秀率并列全国高校第16位。在ESI统计的22个学科中,14个学科进入相关学科领域全球高校及科研机构排名前1%,数量在全国高校中并列第18位。
注重国际合作交流,与多所世界著名大学建立了紧密合作关系,与世界300余所高校和科研机构签订了学术合作与交流协议。近年每年派出赴境外学习本科生数900余人,本科生在校期间出国出境的比例达30%。
毕业生就业集中在教育、金融财务、信息技术、文娱传广、商务服务、工程建设、生化医药、公共管理等领域。在2022QS毕业生就业竞争力排名中,3245澳门新莆京位居内地高校第17位。

58个专业入选国家级一流本科专业建设点,实现学部、院系全覆盖。
10个基地入选国家基础学科拔尖学生培养计划2.0:中国语言文学、历史学、哲学、数学、物理学、化学、生物科学、地理科学、心理学、计算机科学,实现基础学科全覆盖。
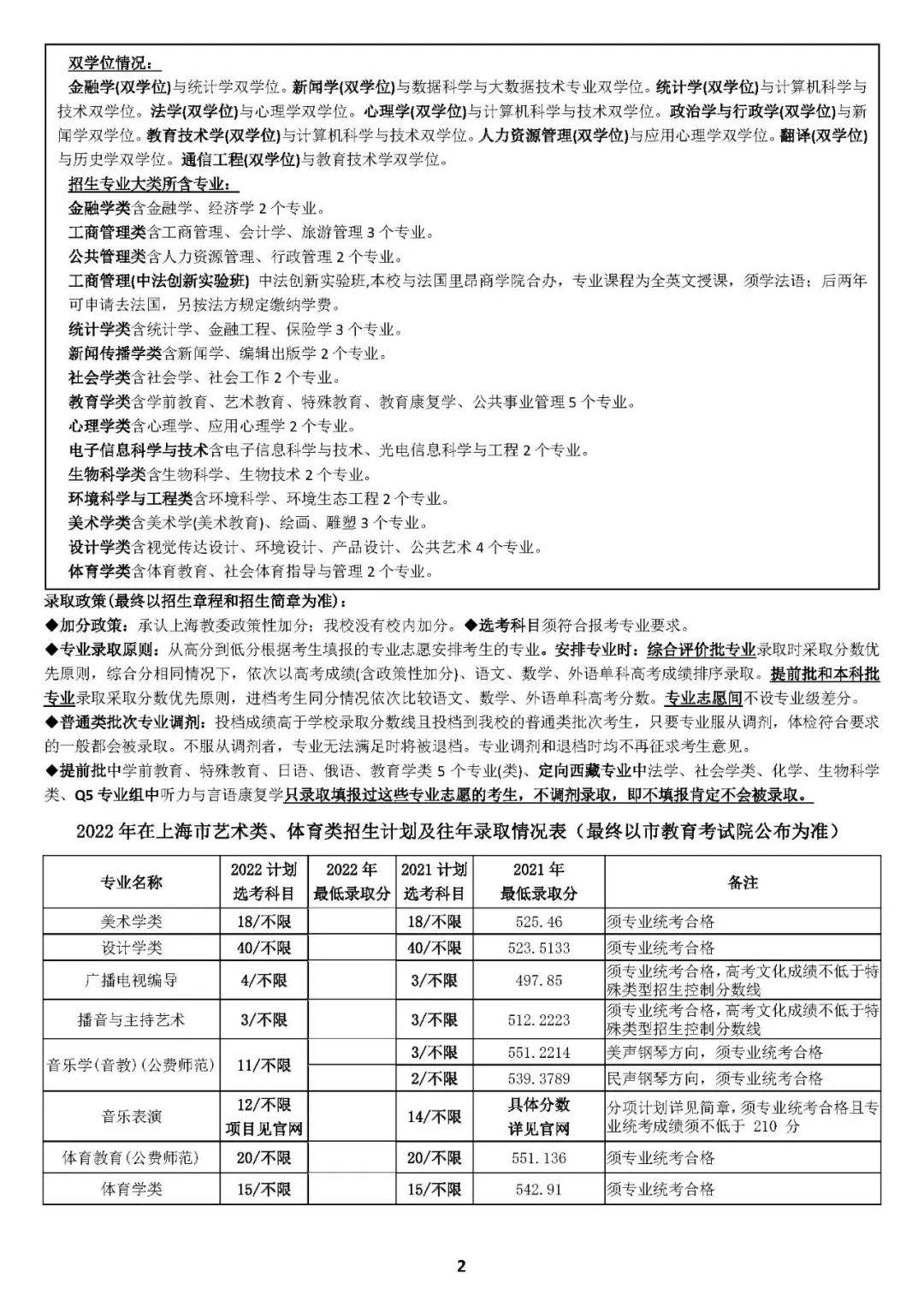
| 10个双学士学位培养项目 |
| 政治学与行政学 |
新闻学 |
| 新闻学 |
数据科学与大数据技术 |
| 教育技术学 |
计算机科学与技术 |
| 金融学 |
统计学 |
| 心理学 |
计算机科学与技术 |
| 法学 |
心理学 |
| 统计学 |
计算机科学与技术 |
| 翻译 |
历史学 |
| 人力资源管理 |
应用心理学 |
| 通信工程 |
教育技术学 |
面向全国招生,培养服务国家重大战略和经济社会发展需要的跨学科复合型人才。
“微专业”将于下学期推出,为学生提供更多机会,成长成为创新型、复合型人才。

点击图片查看2022年各省招生咨询安排

点击图片查看2022年招生专业介绍
来源|华东师大招生办公室 编辑|吴诚薇 编审|郭文君 吕安琪