“仰望星空,脚踏实地”,是朱明宇的座右铭。这位“高研值”本科生始终相信,哪怕暗夜,只要不断前行,就能抵达灯火通明的未来。

朱明宇 孟宪承书院、物理与电子科学学院2020级本科生
在超快光学前沿领域以第一作者和并列第一作者身份发表2篇SCI 2区期刊论文(累计影响因子10.7)
在教育管理、物理学史与普通物理实验领域以第一作者身份发表3篇中文核心期刊论文(其中1篇独立作者)
获两次本科生国家奖学金、三届校级“优秀学生”
|偶然冒出的点子成为研究问题
谈及在本科期间的学习与科研经历,朱明宇同学说,“志趣”是引领他求知探索,不断前进的动力。
从进入物理专业开始,朱明宇就一直怀揣对物理的憧憬和热爱,以求实严谨的态度对待每一门专业课。假期中,他会认真预习下一学期的专业课,写下满满的预习笔记;上课时,他总坐在前排,认真听老师的讲解;下课后,常能在讲台前看到他和老师、助教探讨问题的身影。

谈及学习的动力来源,他坦言自己在大一阶段更多是为了应试,“第一年我的好胜心比较强,会通过向学长学姐请教考试经验等方法试图提高成绩,学习时有些应试的成分。”
进入大二,他也意识到了自己的问题,逐步提升内驱力。“从第二年开始,我意识到为了高分而学习是非常痛苦的,如果淡化应试的目的,或许能体验到更纯粹的学习物理的乐趣。”
思想转变后,他的成绩稳步提升,学习也更有动力了。不仅如此,前期在专业课上打下的扎实基础也帮助他在学科竞赛中多次获奖。

朱明宇本科期间的学业情况
对于科研,早在进入大学之初,朱明宇就展示出浓厚的研究兴趣。在大学前半段时间里,偶然冒出的点子就可以成为他的研究问题,“玩转科研”是他经历的真实写照。
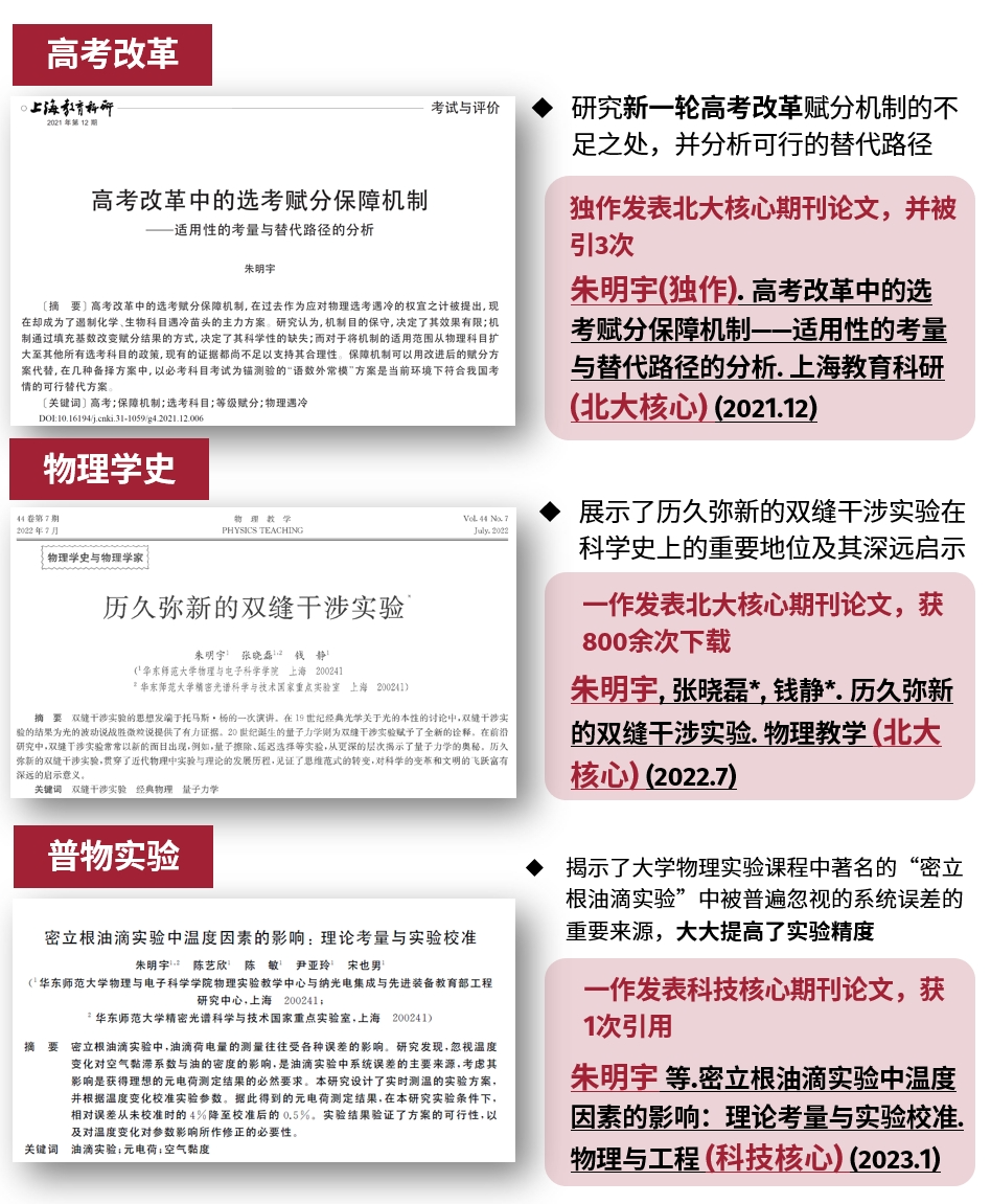
在一门介绍教育研究的课程中,他对教育政策产生了兴趣,并着手在高考改革领域开展研究。经过一年多的思考与钻研,他以独立作者身份所撰写的关于高考改革赋分保障机制的论文最终发表于北大核心期刊《上海教育科研》。
此外,在学校举办的“大夏杯”学术科技作品竞赛中,他选择了物理学著名的双缝干涉现象作为研究主题,开展了物理学史的调研工作,在对这一现象产生更加深刻认识的同时,也完成了论文发表。物理实验课上,一个令大家百思不得其解的实验误差激起了他的好奇心。他扎进实验室反反复复进行试验,最终找到了误差的成因,并成功校准了它。
“做研究是一件很有趣的事情,因为它没有答案,寻找答案的过程就像是寻宝,探索的过程固然艰辛,但收获的成果也无比甘甜。”

朱明宇本科期间发表的中文期刊论文
“只有功利心是走不长远的。从唯分数论中抽离出来,才能真正享受学习知识、探索未知的乐趣。”这是朱明宇的学习经验,也是他对学弟学妹们的期冀。
|“与其担心会不会失败,不如多一点毅力与恒心”
如果说在本科前半段的研究是朱明宇迈向科研的第一步,那么后半段才是他尝试探索领域前沿的开始。
一次偶然的机会,他以组员身份参与了精密光谱国重实验室倪宏程老师指导的大创项目,在超快原子分子光学领域展开研究,第一次接触到了领域前沿。“刚刚进入大学的时候,我对科研是一种‘仰之弥高,钻之弥坚’的态度。老师们的学术造诣都非常深厚,让我觉得科研的门槛是很高的。”
他提到,一开始对科研产生了畏难情绪,但在与老师多次的交流探讨中,他渐渐放下了担心,并在老师的支持下最终出色地完成了项目任务。

朱明宇在学术交流会上作英文学术报告
有了前一次的科研经验,在倪老师的鼓励下,他开始以负责人的身份研究课题。“一个项目看似容易,但真正做的时候才会发现,探索的路上免不了遇到一些坎坷,需要智慧,更需要坚持。”
编写数值模拟程序需要充分掌握一门新的编程语言以及Linux操作系统的使用,他主动查阅相关资料,很快便熟能生巧;传统的基于CPU的数值模拟速度太慢,他巧妙地将核心计算任务移植到GPU平台,将代码的运行时间缩减到原来的几十分之一;程序模拟结果不理想,他没有气馁,积极寻找原因,在组会上与师兄交流,汲取建议,顺利修复了代码;学术论文需要以英文撰写,英语写作能力有所不足的他努力克服短板……
此外,他还自学了LaTeX排版系统,画出了漂亮的论文插图,最后交上了一份令老师赞不绝口的初稿。
通过全身心投入和参与项目,朱明宇对所在的领域有了更清晰的认识,在科研方面也更加得心应手。此后,他更加积极地了解领域前沿,接手新的项目,与师姐合作发表了第二篇SCI论文,目前还在以负责人的身份主持两项科研任务。

本科期间发表的两篇SCI期刊论文
“大学与高中不同,大学并非仅有一条明确的通向成功的道路,衡量成功的标准也更多元化。学业、竞赛、科研等等,每一条路都值得去探索和尝试。与其担心会不会失败,不如多一点毅力与恒心。”
谈起本科期间的学习与科研,朱明宇最大的感触是,要勇于尝试,勇于探索不一样的可能性。

科研训练的经历让他找到了自己热爱的方向,帮助他明确了未来的目标和规划。2023年诺贝尔物理学奖授予了他所在的研究方向——阿秒物理,他相信未来能在这一领域的前沿继续增光添彩。
|未来教师之路,始于分享
在学业、竞赛和科研方面取得成果的同时,作为一名未来教师,朱明宇也不忘将积累的经验传授给学弟学妹们。
他和同学一起筹建了2021、2022级物理学师范专业的学习交流平台,在群里向大家分享学习经验,在学业、生活和生涯规划等方面答疑解惑,获得了大家的喜爱和认可。

朱明宇参与“周末学吧”经验分享
2021级新生入学期,“小萌新”们第一次选课时有些不知所措,于是他在孟院“周末学吧”活动上为大家详解培养方案,并提供了选课、学科竞赛、科研科创等方面的建议。此后,每一次的“周末学吧”他都会到场,尽心尽力为学弟学妹们解答疑惑。上学期末,在2021级的同学们为一门难度较高的专业课发愁时,他用两天时间撰写了一份详细的复习资料,帮助大家更有指向性地复习备考,获得了超130次的浏览。

朱明宇撰写的《数理方程期末复习》复习指南
提及学弟学妹们,朱明宇的眼里总有关心和期待。他说,看到学弟学妹们因为自己的帮助而少走弯路,更快地适应大学生活,他感到十分开心,“很有幸通过孟院的平台为大家提供力所能及的帮助,希望未来能有机会将我的成长经验分享给更多的人。”

朱明宇在杭州二中钱江学校实习期间与学生合影
人生是一场翻山越岭的旅行,生命不息,前行不止。在毕业论文的致谢感言中,他真诚地写道:“这世界有那么多人,我穿过车水马龙,拨开人群的间隙,才与你们相识相知,是一种缘分。”
来源|孟宪承书院 编辑|唐敏、沈韵婷 编审|吴潇岚、郭文君