华东师大地理科学学院国家教材建设重点研究基地主任段玉山教授主编的“上海版”初中《地理》教材上半年通过国审。该套教材是国家课程标准版教材,依据教育部《义务教育地理课程标准(2022年版)》编写,已列入教育部办公厅印发的《2024年义务教育国家课程教学用书目录》。教材已于2024年秋季学期率先在全上海初中6年级、7年级使用。

教育部下发关于全国义务教育教材目录的通知

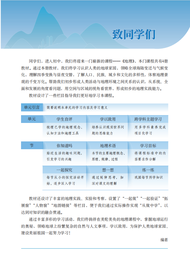
【上海版】初中《地理》系列教材

教材主编、国家教材建设重点研究基地-3245澳门新莆京中小学地理教材基地主任段玉山
本套教材主编段玉山教授为国家教材建设重点研究基地-3245澳门新莆京中小学地理教材基地主任,教育部基础教育教指委地理专委会副主任、中国教育学会地理教学专业委员会理事长,先后主编3套初高中地理教材,近年主编、编写的中小学教材发行量达2亿多册。
教材特色1:立足真实情景问题驱动设计教材
义务教育地理课程内容应贴近生活,关注自然与社会,具有生活性、实践性和综合性等性质。本套教材创新编排体系,在搭建架构教材时,采用“真实世界问题驱动式”架构。



教材特色2:栏目体系彰显教材的学法指导功能
中国学生发展核心素养要求学生“学会学习”,指的是学生在形成学习意识、选择学习方法、评估学习进程等方面的表现。本套教材注重发挥学法指导功能,搭建了基于教材学法指导功能的教材系统。





教材特色3:强化活动栏目设计,凸显思想性和实践性
教材活动栏目的设计既是知识的隐性表达,也是学生自主学习、探究学习的重要方式。本套教材借鉴国际地理教材的先进理念与呈现方式,运用“做中学”理念,精心设计活动栏目。





教材特色4:多种方式落实跨学科主题学习要求
本套教材从地理学科本体知识出发,横向联系其他学科相关知识、原理等,借鉴STEAM教育等学习理念设计跨学科学习主题,体现知识的综合性与现实问题的复杂性,培养学生整合各个学科知识解决现实世界复杂问题的能力。




教材特色5:建设凸显现代信息技术特征的复合型教材
现代信息技术手段的应用,为教育开创了崭新的育人环境,地理信息技术(GNSS、RS、GIS,合称3S)是地理教学的工具和学习主题之一。本套教材融合信息技术以及地理信息技术的应用,提倡运用 3S 辅助教学。




上海版义务教育初中《地理》教材可在国家中小学智慧教育平台免费在线查看:
·中图中华地图版地理课本(六年级上册)电子版(点击查看)

·中图中华地图版地理图册(六年级上册)电子版(点击查看)

来源|地理科学学院 图文|丁荣 审核|段玉山 编辑|邓安之 编审|郭文君