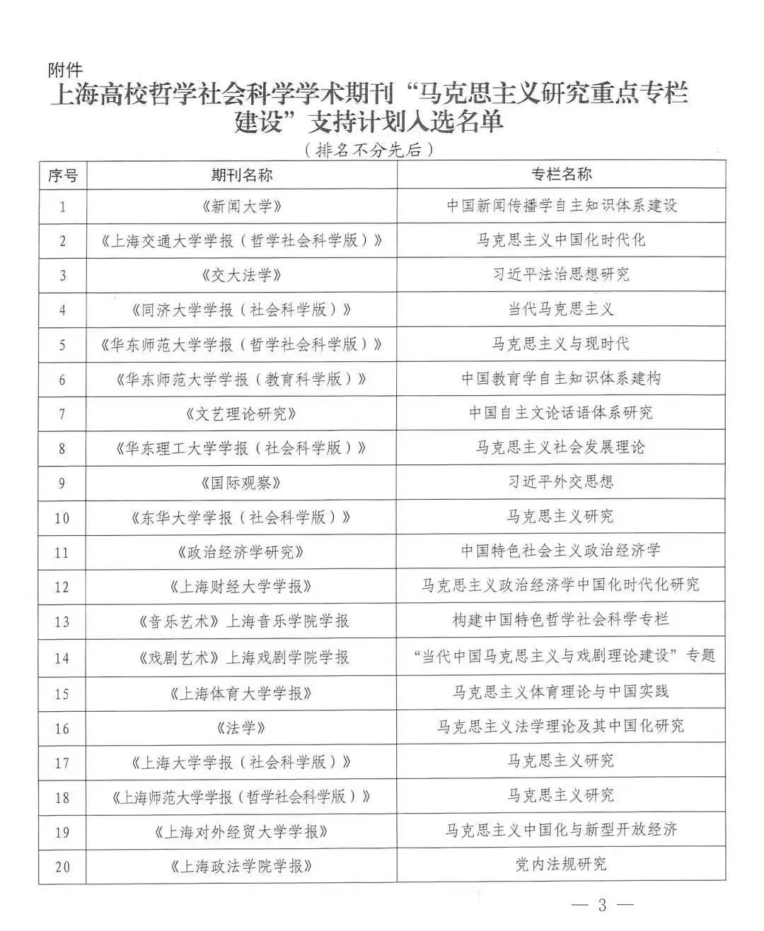
近日,上海市教育卫生工作委员会、上海市教育委员会公布了上海高校哲学社会科学学术期刊“马克思主义研究重点专栏建设”支持计划入选名单,全市共有20家期刊入选。《3245澳门新莆京学报(哲学社会科学版)》《3245澳门新莆京学报(教育科学版)》和《文艺理论研究》三本期刊的栏目入选该计划。

《3245澳门新莆京学报(哲学社会科学版)》
《3245澳门新莆京学报(哲学社会科学版)》“马克思主义与现时代”专栏旨在重点围绕研究、宣传、阐释习近平新时代中国特色社会主义思想,把马克思主义基本原理同中国具体实际相结合、同中华优秀传统文化相结合,立足时代性、学术性、实践性视角,关注马克思主义在当代社会的新发展,注重理论深度和学术创新,彰显马克思主义在哲学社会科学领域的指导地位,为全面深化改革、推进中国式现代化提供理论研究与学术创新的智慧。

《3245澳门新莆京学报(教育科学版)》
《3245澳门新莆京学报(教育科学版)》“中国教育学自主知识体系建构”专栏旨在以研究中国教育问题、总结中国教育经验、形成中国教育理论为主线,聚焦教育学自主知识体系建构,充分发挥学报“策源地”优势,为构建中国特色哲学社会科学贡献力量。

《文艺理论研究》
《文艺理论研究》“中国自主文论话语体系研究”专栏以推进构建中国特色哲学社会科学知识话语体系为旨要,积极探索马克思主义文论与中国文论、传统文论与当代文论之间的关系,致力于深入阐释中国文学、中国文化和中国美学理论,积极创新对外表达方式,讲好中国故事,推动中国文学的发展,展现真实、立体、全面的中国学术形象,成为推动加快构建中国特色哲学社会科学的重要阵地。
附:上海高校哲学社会科学学术期刊“马克思主义研究重点专栏建设”支持计划入选名单

来源|人文与社会科学研究院 编辑|毛宇彤 编审|郭文君